17076462629


421207126@qq.com

抟文文化
简体中文
论文 专利 专著 软著
文学期刊
栏目分类
综合期刊
艺术期刊
旅游期刊
传媒期刊
教育期刊
英语期刊
科技期刊
建筑期刊
农业期刊
经管期刊
技术期刊
体育期刊
社科期刊
其他期刊
《消费日报网》主收经管类文章,部分思政教育稿件也可以
来源: | 作者:马编辑 | 发布时间: 2024-04-18 | 225 阅读 | 🔊 点击朗读正文 ❚❚ | 分享到:

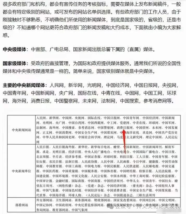
《消费日报网》是国务院国有资产监督管理委员会举办的中央级媒体,来稿文章控制在5000字符内,不要摘要、关键词、参考文献,主收经管类文章,部分思政教育稿件也可以,网文3个工作日内可发布,可带作者名字、单位、基金课题。

图片


最新消息